央行不再提“加力实施增量政策”,四季度还会降息吗?

来自: 证券时报网 收藏 发布:如意潇湘网

9月美联储降息,叠加国内8月份经济数据增速放缓,市场高度关注四季度货币政策变化。

央行9月26日晚间披露,中国人民银行货币政策委员会2025年第三季度例会于9月23日召开。本次例会强调货币政策措施的执行和效应释放,未给出增量放松措施指引。分析师表示,目前货币政策处于观望状态,推进已出台政策落实落细仍是重点,但这并不代表后期不会推出新的增量政策,后续货币政策仍将根据经济增长动能变化及物价走势等持续发力、适时加力。

会后新闻通稿显示,本次会议对于货币政策的表述主要有三个方面的变化:货币政策目标、货币宽松具体实施以及结构性货币政策工具。

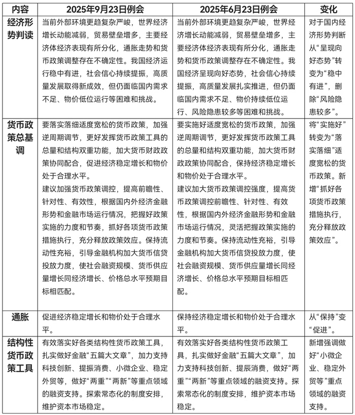
最近两次例会主要内容对比

资料来源:中国人民银行 制图:界面新闻

中国银河证券首席宏观分析师张迪指出,本次例会,央行对货币政策目标(主要为通胀)的表述出现细微差别,从“保持经济稳定增长和物价处于合理水平”转变为“促进经济稳定增长和物价处于合理水平”,从“保持”转变为“促进”,表明监管层对经济增长和物价处于合理水平的诉求更为强烈。

国家统计局数据显示,2025年1-8月份,中国CPI同比、环比均在低位运行。

2025年1-8月居民消费价格同、环比增速

数据来源:国家统计局 制图:界面新闻

张迪表示,虽然本次例会仍将物价低位运行列为我国经济面临的困难和挑战之一,但删除了二季度例会通稿中的“持续”一词,这可能与当前核心CPI小幅回升、PPI跌幅收窄表现直接对应。

国家统计局数据显示,8月份扣除食品和能源价格的核心CPI同比上涨0.9%,涨幅连续4个月扩大;PPI同比下降2.9%,降福较上月收窄0.7个百分点,环比增速从7月的-0.2%上升至0%。

2025年1-8月工业生产者出厂价格同、环比增速

数据来源:国家统计局 制图:界面新闻

第二个差别在于会议关于货币宽松具体实施的表述。基于经济运行“稳中有进”,本次例会强调货币政策措施的执行和效应释放,未给出增量放松措施指引,推进已出台政策的落实落细仍是重点。

在阐述下阶段货币政策主要思路部分,本次例会新闻稿将“灵活把握”政策实施的力度和节奏改为“把握好”,并新增“抓好各项货币政策措施执行,充分释放政策效应”的要求。在总体指导方针部分,本次例会新闻稿删除了“用好用足存量政策,加力实施增量政策,充分释放政策效应”,改为“保持政策连续性稳定性,增强灵活性预见性”。

“上述变化在总体上传递出,进一步宽松并不迫切、现有政策措施执行利用好优先于增量宽松的近期货币政策方向。”华福证券分析师秦泰表示。

这一表述的变化也使得市场对四季度降息预期有所减弱。分析人士指出,尽管近期经济增长、社融、房价数据均偏弱,但银行息差制约仍在,人民币稳中略升,政策需要保留一定储备和空间,货币政策也需要考虑金融稳定目标,触发降息还需要契机。

“上半年实现了5.3%的增速,下半年增速低一点全年也可以达到5%左右的增速目标。因此四季度降息概率较小,更多是落实新型政策性金融工具等政策。”一位券商政策分析师对界面新闻记者表示。

在分析国内外经济金融形势时,本次会议也认为我国经济运行“稳中有进”,而上次例会的表述为“呈现向好态势”;本次会议还指出高质量发展“取得新成效”,较上次会议的“扎实推进”表述更加积极。

“这两点变化可能显示,二季度经济增速连续位于5.0%以上、净出口贡献较一季度有所收窄,但同时消费投资内需贡献提升的经济总量和结构性表现令央行货币政策委员会感到较为满意。”秦泰说。

他还表示,一线城市外围限购放开后地产需求边际回暖,股市情绪回暖、债市长端利率有所上行起到稳汇率作用,可能是令央行认为当前并不急于实施降息的主要短期原因。

8月底至9月上半月,北京、上海、深圳相继宣布对城市外围区域不再限制住宅限购套数,这些措施对一线城市商品房销售起到一定的提振作用。华福证券的报告显示,截至9月26日,一线城市商品房销售面积与疫情前六年均值之比从月初的54.2%升至61.2%。

此外,近期股市表现良好,金融资产再配置效应逐步展现,债市长端收益率有所上行,又形成了一定的稳汇率作用。9月美联储降息后,虽然美元指数出现较大幅度的反弹,但人民币汇率总体保持稳定。

第三个变化体现在对结构性货币政策工具的表述方面。本次例会总体延续了7月政治局会议的表述,与二季度例会相比,重提支持小微企业、稳定外贸两个方向。分析人士指出,这可能隐含着当前货币政策重新将外部环境和出口不确定性作为较为重要的“增强灵活性预见性”的决策变量。

秦泰表示,未来央行是否降息,可能很大程度上取决于外部环境和地产周期两大因素。展望后续一段时间,外部环境仍存在较大的不确定性,一旦出口面临新一轮下行压力,央行可能择机灵活引导利率小幅下行,以期同时稳定出口部门和房地产供需侧信心。

他指出,当前已经处于中美第二个90天关税缓和期的后半段,受美国对其他贸易伙伴实施“对等关税”政策的影响,8月我国出口增速较此前已有所降温。如果11月第二个缓和期结束后,美国对华关税政策生变,并导致出口面临新一轮下行压力,央行可能考虑采取“灵活性预见性”的措施。

关于房地产,本次例会继续指出“巩固房地产市场稳定态势”,着力推动已出台金融政策措施落地见效,加大存量商品房和存量土地盘活力度。和二季度例会相比,表述并无明显变化。

秦泰表示,本轮一线城市放开外围限购带动的销量改善效应与之前的地产需求放松相比较为温和,同时亦未对二三线城市形成有效带动。预计房地产需求将持续构成央行灵活操作的内需决策依据。


鲜花

握手

雷人

路过

鸡蛋
相关推荐
热门排行
电子邮箱:624937665@qq.com
客服电话:18890353030
公司地址:湖南省长沙市开福区新河街道湘江北路三段1500号A3区北辰国荟5302室

Powered by 湖南聚嘉财经网络科技有限公司 © 2025 ruyici.top Inc.( 湘ICP备2024089860号-1 )