“天降红包雨”引发拥挤致顾客摔倒受伤,三亚大悦城致歉

来自: 基金网 收藏 发布:如意潇湘网

K图 000031_0

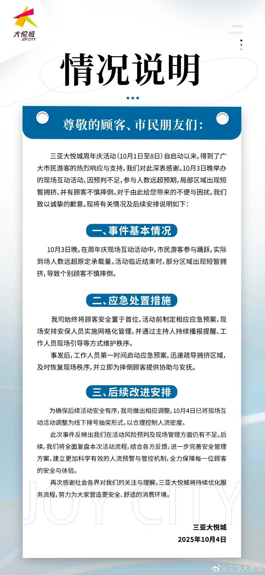
  针对日前商场“天降红包雨”引发拥挤致顾客摔倒受伤一事,三亚大悦城深夜致歉。

  10月4日晚上10点左右,三亚大悦城发布情况通报称,3日晚举办的现场互动活动,因预判不足,参与人数远超预期,局部区域出现短时拥挤,并有顾客不慎摔倒。

  对此,三亚大悦城致歉,并称已将10月4日现场互动活动调整为线下排号抽奖形式,以控制人流密度。后续,将复盘本次活动流程,进一步完善安全管理方案等。

  近日,有媒体报道称,海南三亚大悦城商场于10月3日举办“天降红包雨”活动,因现场严重拥挤,有人被推倒受伤。据百姓关注,参与者王女士反映称,活动开始时人群瞬间失控,前排摔倒引发连锁反应,她被推倒后左脚被踩至淤青肿胀,且现场“红包”多为纸片。

  三亚大悦城“红包雨”现场

  三亚大悦城是大悦城((000031.SZ)旗下的购物中心。大悦城半年报显示,三亚大悦城位于该市中央商务区东岸总部经济及中央商务区,投资12.67亿元。

  据公开资料,三亚大悦城于2021年7月开工建设,2024年10月1日正式开业,定位为“海岛潮趣生活主场”,引入了超60%城市首店及定制品牌,涵盖潮奢、餐饮及文旅体验业态,开业首日客流突破15万人次,销售额达1500万元。截至2025年上半年,三亚大悦城累计接待客流超1100万人次,销售额突破10亿元。

  半年报显示,截至今年上半年,大悦城在营项目37个(含轻资产和非标准化产品)。其中, 24个大悦城购物中心(含轻资产),2个大悦汇(轻资产),公司在建、筹备的项目(含轻资产)7 个。该公司购物中心实现销售额约220亿元,同比增长12.2%;客流量2亿人次,同比增长 19.6%。

  今年上半年,大悦城实现营业收入152.31亿元,同比下降5.29%;属于上市公司股东的净利润为1.09亿元,同比扭亏为盈。

(文章来源:界面新闻)


鲜花

握手

雷人

路过

鸡蛋
相关推荐
热门排行
电子邮箱:624937665@qq.com
客服电话:18890353030
公司地址:湖南省长沙市开福区新河街道湘江北路三段1500号A3区北辰国荟5302室

Powered by 湖南聚嘉财经网络科技有限公司 © 2025 ruyici.top Inc.( 湘ICP备2024089860号-1 )