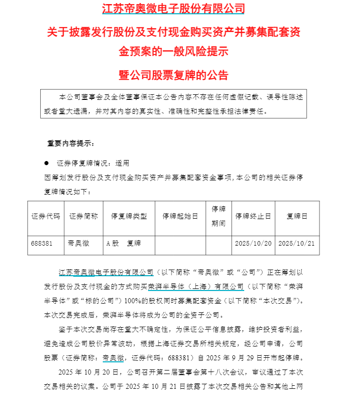
智能眼镜市场火热,上半年出货量增超64%。 10月20日晚,帝奥微(688381)发布多条公告。公告显示,公司拟通过发行股份及支付现金的方式购买董志伟等所持荣湃半导体(上海)有限公司(简称“荣湃半导体”)100%股权,同时拟向不超过35名符合条件的特定投资者非公开发行股票募集配套资金。公司股票将于2025年10月21日开市起复牌。 公告显示,荣湃半导体产品包括数字隔离器、隔离接口、隔离驱动、隔离采样、光MOS等系列产品,应用于汽车电子、工业控制、新能源、智能电表、智能家电等众多领域。凭借独创的电容智能分压技术(iDivider技术),获得多项隔离领域发明专利,实现了国产隔离芯片的突破。 帝奥微表示,公司和荣湃半导体同属于模拟芯片设计行业,并购是模拟芯片行业做大做强的关键手段。本次交易后,公司可通过本次交易迅速布局隔离器产品品类,并通过快速应用、吸收、转化荣湃半导体成熟的专利技术和研发资源,升级上市公司产品矩阵,快速扩大公司的产品品类,进一步扩大竞争优势,为更多下游客户提供更为完整的解决方案。同时荣湃半导体在汽车电子、工业控制等众多领域积累的丰富的客户资源,对公司的客户结构是有益的补充,公司可以充分共享上述客户资源,为更多应用领域客户提供各类高性能模拟芯片产品,提高公司的客户覆盖广度和深度,显著提升市场综合竞争力。 AI眼镜上半年出货量大增 10月20日,国际数据公司(IDC)发布报告显示,2025上半年,全球智能眼镜(AI眼镜)市场出货量达406.5万台,同比增长64.2%。未来,随着产品形态持续创新、应用场景不断拓宽,智能眼镜有望成为下一代人机交互入口,为消费电子市场带来新增长动力。 IDC预计,到2029年全球智能眼镜市场出货量将突破4000万台,其中中国市场份额将稳步提升,预计五年复合增长率(2024~2029年)将达到55.6%,增速位居全球首位。 AI眼镜正成为各大科技公司主攻方向之一 在上个月末,Meta发布了Ray-Ban Display智能眼镜,起售价为799美元,该智能眼镜获得消费者热捧。Meta首席技术官安德鲁·博斯沃思日前表示,Ray-Ban Display智能眼镜在各地的实体零售店几乎已经售罄,且在11月之前的试戴也几乎全部被预约满。据VR陀螺报道,在中国大陆电商平台上,这款原价约合人民币5800元的眼镜,最高售价已飙升至15000元。 苹果也将目光瞄向智能眼镜,已暂停对Vision Pro头显的升级计划,将资源转向开发可与Meta产品相媲美的智能眼镜。市场研究公司Omdia发文表示,VR头显需求正经历低迷期,AR智能眼镜逐渐成为新焦点,该品类正成为设备零售和订阅服务的新增长点。 AI眼镜作为AI应用落地的最佳载体,正驱动智能穿戴设备迭代升级。银河证券指出,今年推出的新型可穿戴设备有望推动市场复苏,通过技术突破+生态整合+市场下沉,AR眼镜厂商正在推动AR眼镜从“小众极客玩具”迈向“大众智能终端”,随着AI+AR技术的成熟,智能眼镜有望成为继智能手机后的下一代主流计算终端。 多只AI眼镜概念股发布三季度相关报告 据证券时报·数据宝统计,AI眼镜概念股中,今年前三季度融资资金净买入额超过10亿元的有12只个股,立讯精密净买入金额居首,为50.07亿元;豪威集团紧随其后,金额为20.32亿元;长盈精密、中兴通讯和瑞芯微排名第三至第五,净买入额均在15亿元以上。 在8月27日的投资者调研活动中,立讯精密表示,公司在AI眼镜领域,无论是零组件还是整机产品,均有广泛布局。目前,在AI眼镜整机产品类别中,约有三分之一的市场品类由公司提供支持或服务。公司与全球头部客户保持深度的业务接触。 豪威集团8月8日在投资者互动平台表示,公司图像传感器产品在小尺寸及低功耗方面的优势高度适配AR/VR包括AI眼镜等终端客户需求。公司开发的LCOS产品凭借其高解析度、外形紧凑、低功耗和低成本的特点,将为AR/VR包括AI眼镜等新兴市场在经济适配性及方案可行性方面提供更多助力。 截至10月20日,已有10只AI眼镜概念股发布2025年三季度相关报告。根据三季报或业绩预告中值统计,立讯精密、领益智造、瑞芯微、思特威前三季度净利润规模在5亿元以上,依次为111.17亿元、20.05亿元、7.8亿元、6.96亿元;硕贝德、思特威、瑞芯微、飞荣达、炬芯科技净利润实现同比翻倍,其中硕贝德增幅最高,为12.85倍。 硕贝德预计前三季度实现归母净利润4953.08万元~5153.08万元,同比增长1258.39%~1313.24%。报告期内,公司主要产品量产交付规模大幅提升,整体业绩实现高速增长。公司表示,第三季度智能穿戴天线等产品与国内知名AI眼镜客户的合作进入量产阶段;车载天线和线束业务保持快速发展态势,净利润实现数倍增长;热虹吸和PCS液冷板等产品实现小批量出货等。 根据3家及以上机构评级数据,在2024年盈利的AI眼镜概念股中,机构一致预测2025年净利润有望翻倍式增长的概念股共计11只。其中,三安光电、TCL科技、齐心集团、豪鹏科技、光峰科技预测增幅居前,依次为294.41%、289.41%、180.81%、164.47%、159.86%。 声明:数据宝所有资讯内容不构成投资建议,股市有风险,投资需谨慎。 校对:陶谦 |
12 分钟前
13 分钟前
13 分钟前
13 分钟前
1 小时前